Aussie Hybrid Solar

After Sales Process

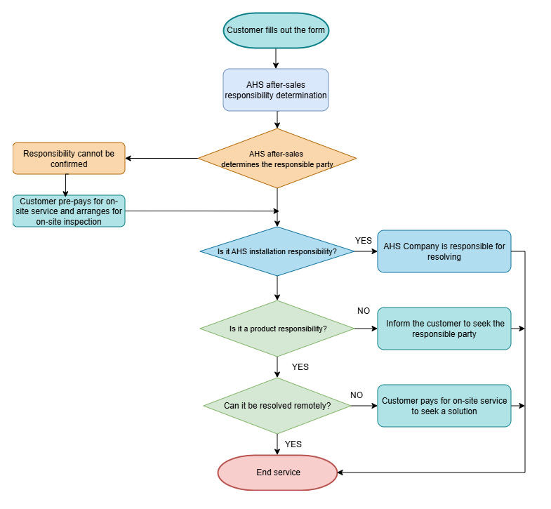
Dear Customer, before submitting a troubleshooting request, we recommend you take a moment to review the AHS Solar after sales process:

After you submit the form, we will first determine which party is responsible for the issue. 

  • If it is related to AHS Solar installation, we will arrange and handle it. 
  • If it is a product related issue, we will assist you in contacting the relevant brand or responsible party. If the issue can be resolved remotely, we will prioritise remote troubleshooting. 
  • If an on site inspection is required, a paid on site service may be arranged to help locate the issue.

Once you have reviewed the process, please click “Enter” below to submit the form.