Aussie Hybrid Solar

售后流程图

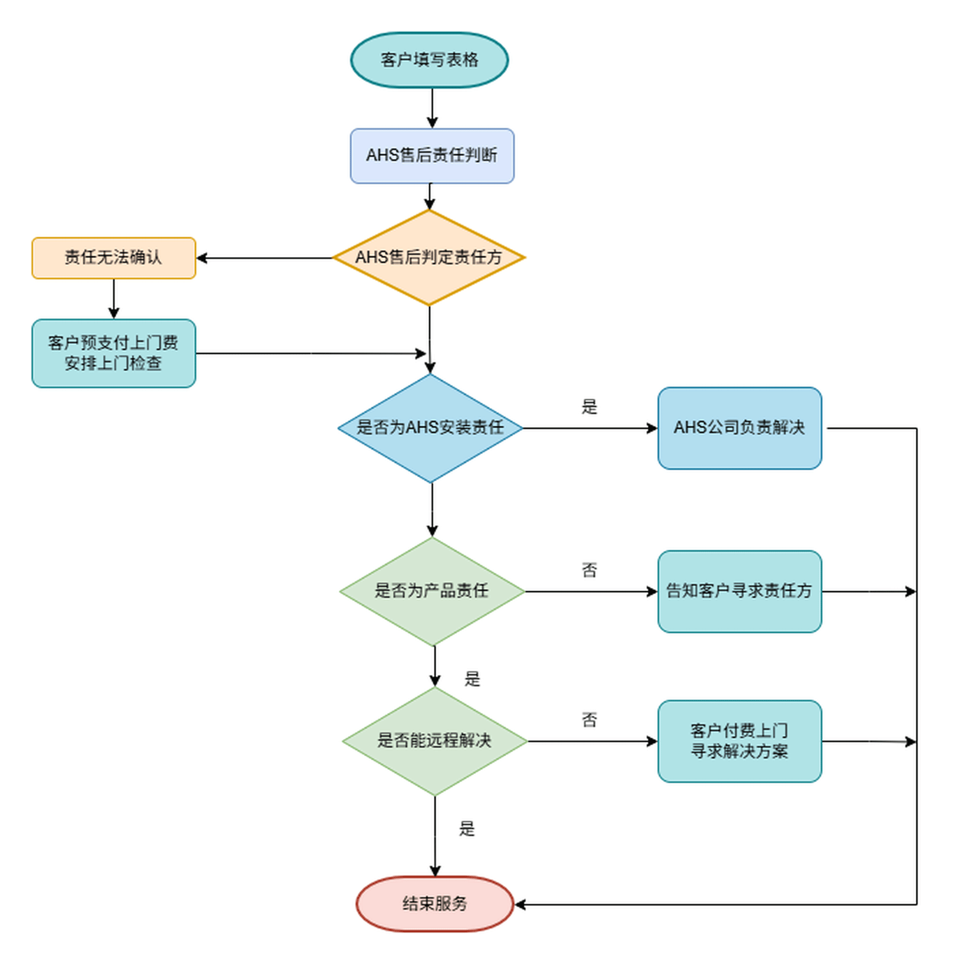
尊敬的客户,在提交问题排查请求前,建议您先简单了解一下 AHS太阳能 的售后处理流程:

您填写表格后,我们会先判断问题属于哪一方责任。

  • 如果是 AHS太阳能 – 安装相关问题,我们会负责安排处理;
  • 如果是产品问题,我们会协助您对接对应品牌或责任方。能远程解决的会优先远程排查
  • 若需要上门检查,可能会安排付费上门服务以便定位问题。


了解流程后,请点击下方“点击进入”开始提交表格。